市政府门户网站
|
|
关怀版
|
无障碍浏览
|
用户空间
|
@国务院 我来说
景德镇市民政局
首页
政务资讯
政府信息公开
政务服务
政民互动
专题专栏
当前位置:
首页
>
政务公开
>
法定主动公开内容
>
法规政策
>
政策文件
公开方式:
主动公开
有效期:
长期有效
公开时限:
长期公开
公开范围:
面向全社会
信息索取号:
014544551/2026-01809
景德镇市加快发展老年助餐服务实施方案
来源:景德镇市民政局
发布时间:2024-04-15 16:25
访问量:
相关文档:
一图读懂《景德镇市加快发展老年助餐服务实施方案》
相关附件:
景民字〔2024〕13号景德镇市民政局等11部门关于印发《景德镇市加快发展老年助餐服务实施方案》的通知.pdf
1071124
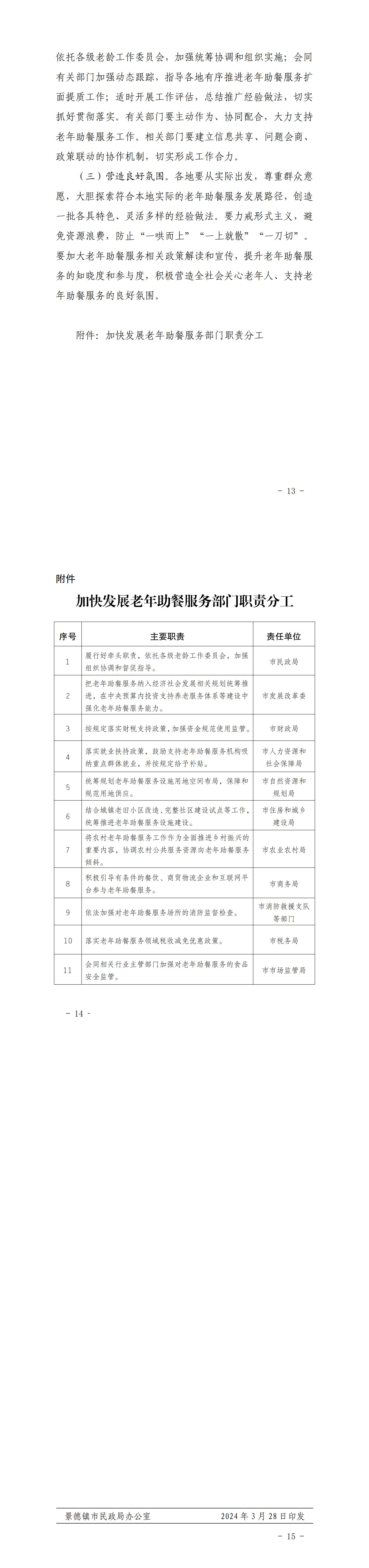
景德镇市加快发展老年助餐服务实施方案
20
景德镇市民政局
2024-04-15
675
政策文件